Democratising Acting Education
A mobile-first platform making professional acting education accessible and affordable for aspiring actors.

industry
Services Provided
PLATFORMS
BUSINESS TYPE
Overview
We designed a platform that blends online learning, offline mentorship, and gamified experiences into one seamless journey for aspiring actors







Navigating Complexity
Turning Challenges into Breakthroughs
Actor’s Truth wanted an e-learning platform that makes learning for new-age actors simple, accessible, and engaging.
The Method Behind magic
Our Strategic Design
We applied our STEP framework to design a mobile-first learning ecosystem that balances education, practice, and motivation. We combined intuitive UX, gamification, and pictogram-based interactions to transform acting education into a daily habit.



Decoding the Ecosystem
A 360° View
We studied the acting education landscape to understand accessibility gaps, learning patterns, and motivation triggers for aspiring actors.
Supportive Learning
Use a supportive approach with clear explanations. Incorporate top elements from leading acting courses.

Diverse Courses
Offer topics beyond acting, focusing on transferable skills (communication, confidence) they can use in daily life and careers.

Celebrity Influence
Engage celebrities for exercises and testimonials, Organize surprise visits by senior actors and facilitate opportunities for student socialization.

Indirect Competitors
- Traditional acting schools offering offline or rigid online programs.
direct Competitors
- Online acting platforms with limited engagement and low retention.
Opportunity
We linked the café app to the POS, ensuring customised orders flow smoothly and reduce errors.
Core problems
- Top acting schools charge high costs and are only available in metro cities, making them less accessible to aspiring actors. The rigid schedules lead to strict time commitments that may not be for everyone.
- Creating an examination and evaluation process for acting in an online platform was difficult.
- Students didn’t want to enrol in the course because they believed there weren’t many opportunities in the acting field.
Key Opportunities
- The Actor’s Truth leveraged Educational technology to bypass the shortcomings of traditional education. Learning how to act is now self-paced, interactive, and easily accessible to everyone interested at just ₹2500, which is very affordable.
- Daily activities such as Quizzes, streaks and pictogram interactions will encourage consistent use. Actors can upload their performances and receive feedback immediately. Live Weekly and Monthly Q&A sessions with mentors for real-time feedback.
Building the Experience
Turning Insight into Frameworks
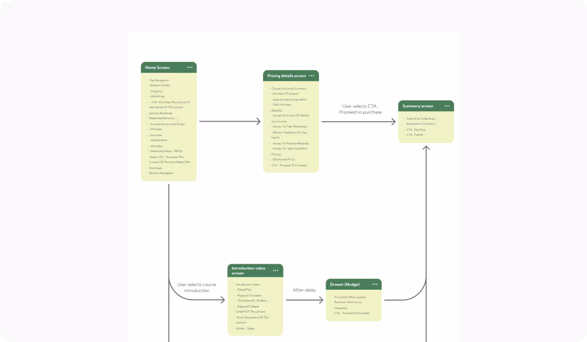
We designed a guided learning journey that moves users from beginners to confident performers through structured lessons, practice, and feedback.



Our Solution
Gamification
Daily activities such as Quizzes, streaks and pictogram interactions will encourage consistent use.
Progressive Learning Design
Lessons unlock gradually, so users know where they are and what comes next, reducing cognitive load.
Responsive Design
A mobile-first approach to ensure users can learn anytime, anywhere, removing the constraints of location.

Form Meets Function
Designing Engaging Interfaces
We designed a mobile-first visual system with strong contrast, expressive illustrations, and micro-interactions that bring energy to the learning experience while staying intuitive and distraction-free.




Success story
See why we’re not just a UI/UX Design agency; they see us as a strategic partner to their team.

The team manifested their professionalism by always delivering on time. What stood out about Yellow Slice was their strong sense of teamwork.
.avif)

.avif)
.avif)